logo_连云港碱业有限公司

连云港碱业有限公司

LIANYUNGANG SODA ASH CO.,LTD.

咨询热线

0518-86088666

二维码_连云港碱业有限公司

新闻中心

News center

联系我们

contact us

电话:0518-86088666
传真:0518-86081111
纯碱销售:0518-86088888
氯化铵销售:0518-80688726
空分、危化销售:0518-86088728
外贸:0518-86088729

通知公告 www.lygsoda.com

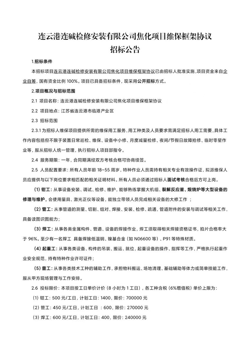
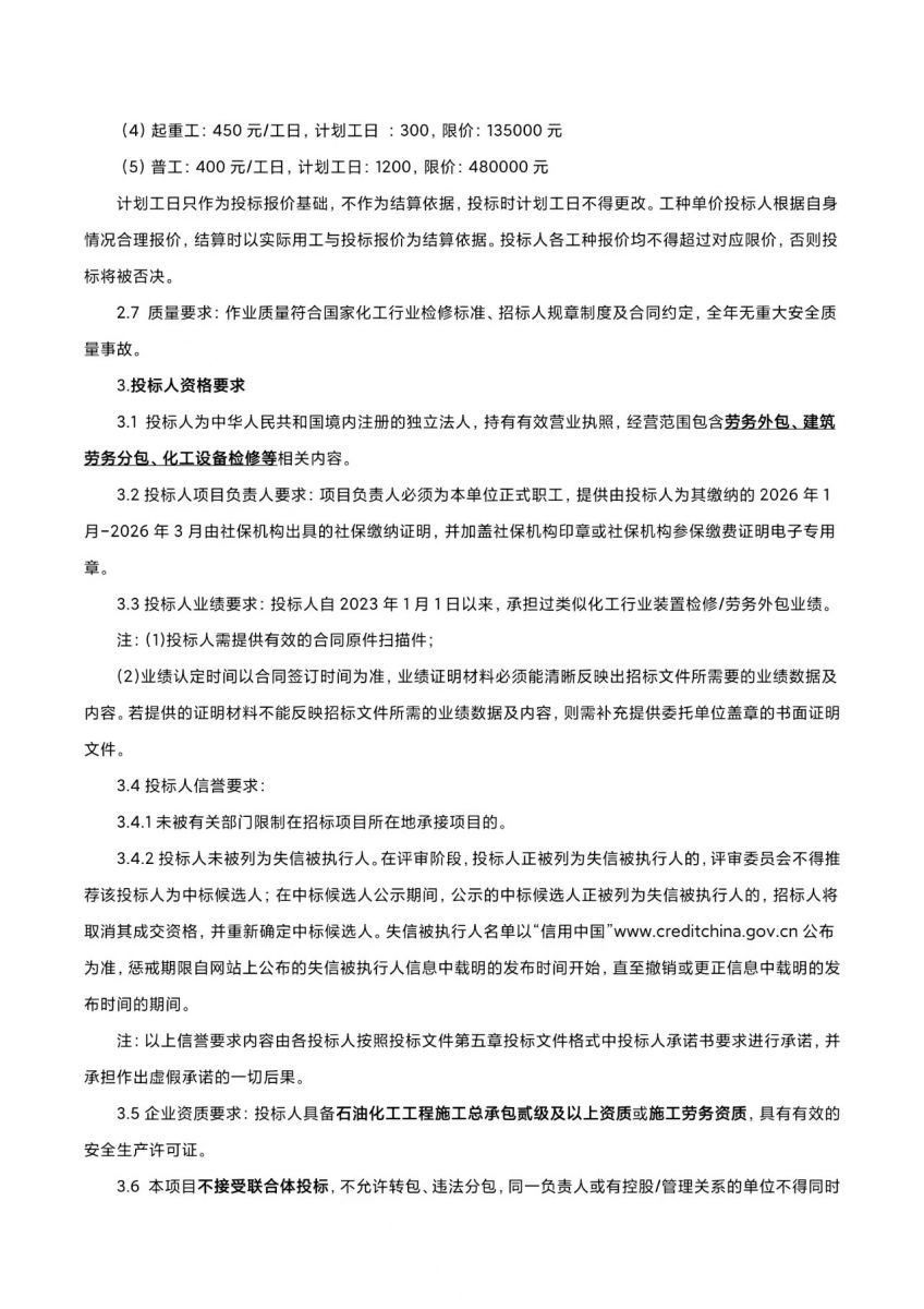
连云港连碱检修安装有限公司焦化项目维保框架协议招标公告

发布时间:2026-04-16

返回
顶部